For developersHow to use Redis for Transaction risk scoring (in Fraud Detection)
GITHUB CODEBelow is a command to the clone the source code for the application used in this tutorialgit clone --branch v3.0.0 https://github.com/redis-developer/redis-microservices-ecommerce-solutions
#What is transaction risk scoring
"Transaction risk scoring" is a method of leveraging data science, machine learning, and statistical analysis to continuously monitor transactions and assess the relative risk associated with each transaction. By comparing transactional data to models of known fraud, the risk score can be calculated, and the closer a transaction matches fraudulent behaviour, the higher the risk score.
The score is typically based on a statistical analysis of historical transaction data to identify patterns and trends associated with fraudulent activity. The score can then be used to trigger alerts or to automatically decline transactions that exceed a certain risk threshold. It can also be used to trigger additional authentication steps for high-risk transactions. Additional steps might include a one-time password (OTP) sent via text, email, or biometric scan.
TIPTransaction risk scoring is often combined in a single system with other fraud detection methods, such as digital identity validation.
#Why you should use redis for transaction risk scoring
A risk-based approach must be designed to create a frictionless flow and avoid slowing down the transaction experience for legitimate customers while simultaneously preventing fraud. If your risk-based approach is too strict, it will block legitimate transactions and frustrate customers. If it is too lenient, it will allow fraudulent transactions to go through.
#How to avoid false positives with rules engines
Rules-based automated fraud detection systems operate on simple "yes or no" logic to determine whether a given transaction is likely to be fraudulent. An example of a rule would be "block all transactions over $500 from a risky region". With a simple binary decision like this, the system is likely to block a lot of genuine customers. Sophisticated fraudsters easily fool such systems, and the complex nature of fraud means that simple "yes or no" rules may not be enough to assess the risk of each transaction accurately.
More accurate risk scoring with AI/ML addresses these issues. Modern fraud detection systems use machine learning models trained on large volumes of different data sets known as "features"(user profiles, transaction patterns, behavioural attributes and more) to accurately identify fraudulent transactions. These models have been designed to be flexible, so they can adapt to new types of fraud. For example, a neural network can examine suspicious activities like how many pages a customer browses before making an order, whether they are copying and pasting information or typing it in manually and flag the customer for further review.
The models use historical as well as most recent data to create a risk profile for each customer. By analyzing past behaviour it is possible to create a profile of what is normal for each customer. Any transactions that deviate from this profile can be flagged as suspicious, reducing the likelihood of false positives. The models are very fast to adapt to changes in normal behaviour too, and can quickly identify patterns of fraud transactions.
This is exactly where Redis Cloud excels in transaction risk scoring.
#How to use Redis Cloud for transaction risk scoring
People use Redis Cloud as the in-memory online feature store for online and fast access to feature data as part of a transaction risk scoring system. By serving online features with low latency, Redis Cloud enables the risk-scoring models to return results fast, thereby allowing the whole system to achieve high accuracy and instant response on approving legitimate online transactions.
Another very common use for Redis Cloud in transaction risk scoring is for transaction filters. A transaction filter can be implemented as a Bloom filter that stores information about user behaviours. It can answer questions like "Have we seen this user purchase at this merchant before?" Or, "Have we seen this user purchase at this merchant in the X to Y price range before?" Being a probabilistic data structure, Redis Bloom filters do, indeed, sacrifice some accuracy, but in return, they get a very low memory footprint and response time.
TIPYou might ask why not use a Redis Set to answer some of the questions above. Redis Sets are used to store unordered collections of unique strings (members). They are very efficient, with most operations taking O(1) time complexity. However, theSMEMBERScommand is O(N), where N is the cardinality of the set, and can be very slow for large sets and it would also take a lot of memory. This presents a problem both in single instance storage as well as geo-replication, since more data will require more time to move. This is why Redis Bloom filters are a better choice for transaction filters. Apps undergo millions of transactions every day, and Bloom filters maintain a speedy response time at scale.
#Transaction risk scoring in a microservices architecture for an e-commerce app
The e-commerce microservices app discussed in the rest of this tutorial uses the following architecture:
products service: handles querying products from the database and returning them to the frontendorders service: handles validating and creating ordersorder history service: handles querying a customer's order historypayments service: handles processing orders for paymentdigital identity service: handles storing digital identity and calculating identity scoreapi gateway: unifies services under a single endpointmongodb/ postgresql: serves as the primary database, storing orders, order history, products, etc.redis: serves as the stream processor and caching database
INFOYou don't need to use MongoDB/ Postgresql as your primary database in the demo application; you can use other prisma supported databases as well. This is just an example.
#Transaction risk scoring checkout procedure
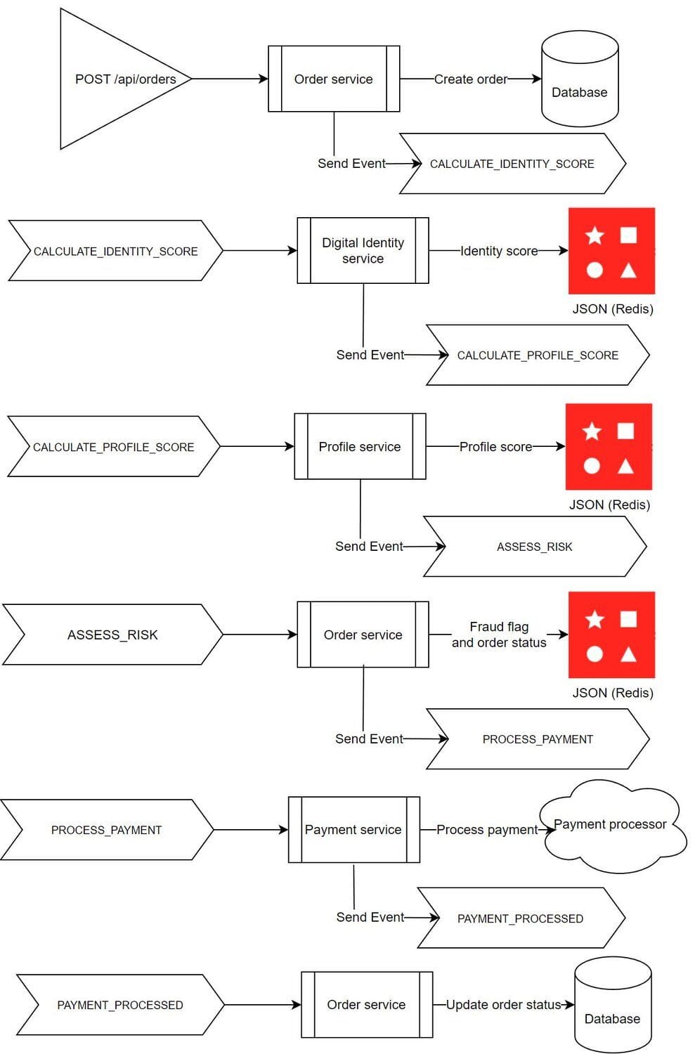
When a user goes to checkout, the system needs to check the user's digital identity and profile to determine the risk of the transaction. The system can then decide whether to approve the transaction or to trigger additional authentication steps. The following diagram shows the flow of transaction risk scoring in the e-commerce app:

The following steps are performed in the checkout procedure:
- The customer adds an item to the cart and proceeds to checkout.
- The
order servicereceives the checkout request and creates an order in the database. - The
order servicespublishes aCALCULATE_IDENTITY_SCOREevent to theTRANSACTIONSRedis stream. - The
identity servicesubscribes to theTRANSACTIONSRedis stream and receives theCALCULATE_IDENTITY_SCOREevent. - The
identity servicecalculates the identity score for the user and publishes aCALCULATE_PROFILE_SCOREevent to theTRANSACTIONSRedis stream. - The
profile servicesubscribes to theTRANSACTIONSRedis stream and receives theCALCULATE_PROFILE_SCOREevent. - The
profile servicecalculates the profile score by checking the products in the shopping cart against a known profile for the customer. - The
profile servicepublishes aASSESS_RISKevent to theTRANSACTIONSRedis stream. - The order service subscribes to the TRANSACTIONS Redis stream and receives the ASSESS_RISK event.
- The
order servicedetermines if there is a likelihood of fraud based on the identity and profile scores. If there is a likelihood of fraud, theorder servicetriggers additional authentication steps. If there is no likelihood of fraud, theorder serviceapproves the order and proceeds to process payments.
#E-commerce app frontend using Next.js and Tailwind
The e-commerce microservices app consists of a frontend, built using Next.js with TailwindCSS. The app backend uses Node.js. The data is stored in Redis and MongoDB/ Postgressql using Prisma. Below you will find screenshots of the frontend of the e-commerce app:
Dashboard: Shows the list of products with search functionality

Shopping Cart: Add products to the cart, then check out using the "Buy Now" button
Order history: Once an order is placed, the Orders link in the top navigation bar shows the order status and history
GITHUB CODEBelow is a command to the clone the source code for the application used in this tutorialgit clone --branch v3.0.0 https://github.com/redis-developer/redis-microservices-ecommerce-solutions
#Coding example for transaction risk scoring with redis
Now that you understand the steps involved in the checkout process for transaction risk scoring, let's look at the code for the
order service and profile service to facilitate this process:NOTETo see the code for theidentity servicecheck out the digital identity validation solution.
#Initiating the checkout process in the order service
When the
order service receives a checkout request, it creates an order in the database and publishes a CALCULATE_IDENTITY_SCORE event to the TRANSACTIONS Redis stream. The event contains information about the order as well as the customer, such as the browser fingerprint, IP address, and persona (profile). This data will be used during the transaction by the identity service and profile service to calculate the identity and profile scores. The order service also specifies the transaction pipeline, meaning it determines the order of events called so that the identity service and profile service do not need to be aware of each other. The order service ultimately owns the transaction. The sample code below shows the createOrder function in the order service. The code example below is highly simplified. For more detail please see the source code linked above:Let's look at the
addMessageToTransactionStream function in more detail:#Checking an order against a known profile in the profile service
So you can see above, the transaction pipeline follows
CALCULATE_IDENTITY_SCORE -> CALCULATE_PROFILE_SCORE -> ASSESS_RISK. Let's now look at how the profile service subscribes to the TRANSACTIONS Redis stream and receives the CALCULATE_PROFILE_SCORE event. When the profile service starts, it subscribes to the TRANSACTIONS Redis stream and listens for events.A highly simplified version of the
listenToStreams method looks as follows. It takes in a list of streams with an associated object that maps events on the stream to a callback for processing the events. It also takes a stream group and a consumer name. Then it handles the subscription to the stream and calling on the appropriate method when an event comes in:The
processTransactionStream method is called when a new event comes in. It validates the event, making sure it is the CALCULATE_PROFILE_SCORE event, and if it is then it calculates the profile score. It uses a Redis Bloom filter to check if the user has ordered a similar set of products before. It uses a pre-defined persona for the purposes of this demo, but in reality you would build a profile of the user over time. In the demo application, each product has a "master category" and "subcategory". Bloom filters are setup for the master categories as well as the master+subcategories. The scoring logic is highlighted below:The
nextTransactionStep method is called after the profile score has been calculated. It uses the transactionPipeline setup in the order service to publish the ASSESS_RISK event. The logic for this is below:In short, the
nextTransactionStep method pops the current event off of the transactionPipeline, then it publishes the next event in the pipeline, which in this case is the ASSESS_RISK event.#Finalizing the order with transaction risk scoring in the order service
The
order service is responsible for finalizing the order prior to payment. It listens to the ASSESS_RISK event, and then checks the calculated scores to determine if there is potential fraud.NOTEThe demo app keeps things very simple, and it only sets a "potentialFraud" flag on the order. In the real world, you need to choose not only what scoring makes sense for your app, but also how to handle potential fraud. For example, you may want to request additional information from the customer such as a one-time password. You may also want to send the order to a human for review. It depends on your business and your risk appetite and mitigation strategy.
The logic to process and finalize orders in the
order service is below:#Visualizing the transaction risk scoring data and event pipeline in Redis Insight
TIPRedis Insight is the free redis GUI for viewing data in redis. Click here to download.
Now that you understand some of the code involved in processing transactions, let's take a look at the data in Redis Insight. First let's look at the
TRANSACTION_STREAM key, which is where the stream data is held for the checkout transaction:
You can see the
action column shows the transaction pipeline discussed earlier. Another thing to look at in Redis Insight is the Bloom filters:
These filters are pre-populated in the demo application based on a feature store. Redis is also storing the features, which in this case is the profiles of each of the personas. Below is an example of one of the profile features:

#Conclusion
In this post, you learned how to use Redis Streams to build a transaction risk scoring pipeline. You also learned how to use Redis Cloud as a feature store and Redis Bloom filters to calculate a profile score. Every app is unique, so this tutorial is meant to be a starting point for you to build your own transaction risk scoring pipeline.
#Additional resources
Redis Streams
- Explore streams in detail in the Redis University course on Redis Streams
- Check out our e-book on Understanding Streams in Redis and Kafka: A Visual Guide
Fraud detection with Redis
General
- Redis YouTube channel
- Clients like Node Redis and Redis om Node help you to use Redis in Node.js apps.
- Redis Insight : To view your Redis data or to play with raw Redis commands in the workbench
- Try Redis Cloud for free
Please hit your text content and then hit enter.

