For developersMicroservices Communication with Redis Streams
GITHUB CODEBelow is a command to the clone the source code for the application used in this tutorialgit clone --branch v1.0.0 https://github.com/redis-developer/redis-microservices-ecommerce-solutions
#What is interservice communication?
When building a microservices application, people use a variety of options for communication between services. Among them:
- Publish/Subscribe model: In the pub/sub model (fire and forget), a publisher produces messages, and subscribers that are active at the time consume those messages. Inactive subscribers cannot receive the messages at a later point in time.
- Streaming: Most microservices applications use an event-streaming solution because of:
- Message persistence: Unlike the pub/sub model, messages stored in streams can be read by multiple consumers at any time; they fan out. So consumers can read messages at a later point in time, even if they were not active when the message was originally appended to the stream.
- Inherent replayability: Even if a subscriber crashes during the message processing, it can re-read the exact same unacknowledged message from the stream. For example, say the crashed subscriber never comes back online; the consumer group feature allows consumers to process unacknowledged messages of other consumers after a specified time.
- Separation of concerns: Producers can produce messages to stream at high speed separately and consumers can process messages at their own speed separately. This separation of concerns solves both the "fast producer -> slow consumer" and "slow producer -> fast consumer" problem, allowing for the scaling of those services independently.
In an event-driven microservices architecture, you might have some services that publish an API, and other services that are simply producers and consumers of events with no external API.
#Why you should use Redis for interservice communication
Consider the following scenario: You have an e-commerce application with an architecture that is broken down into different microservices including as
create an order, create an invoice, process a payment, fulfill and order, and so on. Microservices allow you to separate these commands into different services to scale independently, enabling more customers to get their orders processed quickly and simultaneously, which results in a better user experience, higher sales volume, and less-cranky customer service staff.When you use microservices, you need a tool for interservice communication. Initially, you might consider using a product like Kafka for streaming, but setting it up is rather complicated. What many people don't know about Redis is that it supports streams in the same way Kafka does. Given that you are likely already using Redis for caching, it makes sense to also use it for stream processing. To reduce the complexity of application architecture and maintenance, Redis is a great option for interservice communication. Here we break down the process of using Redis with streams for interservice communication.
#Microservices architecture for an e-commerce application
The e-commerce microservices application discussed in the rest of this tutorial uses the following architecture:
products service: handles querying products from the database and returning them to the frontendorders service: handles validating and creating ordersorder history service: handles querying a customer's order historypayments service: handles processing orders for paymentdigital identity service: handles storing digital identity and calculating identity scoreapi gateway: unifies services under a single endpointmongodb: serves as the primary database, storing orders, order history, products, etc.redis: serves as the stream processor and caching database
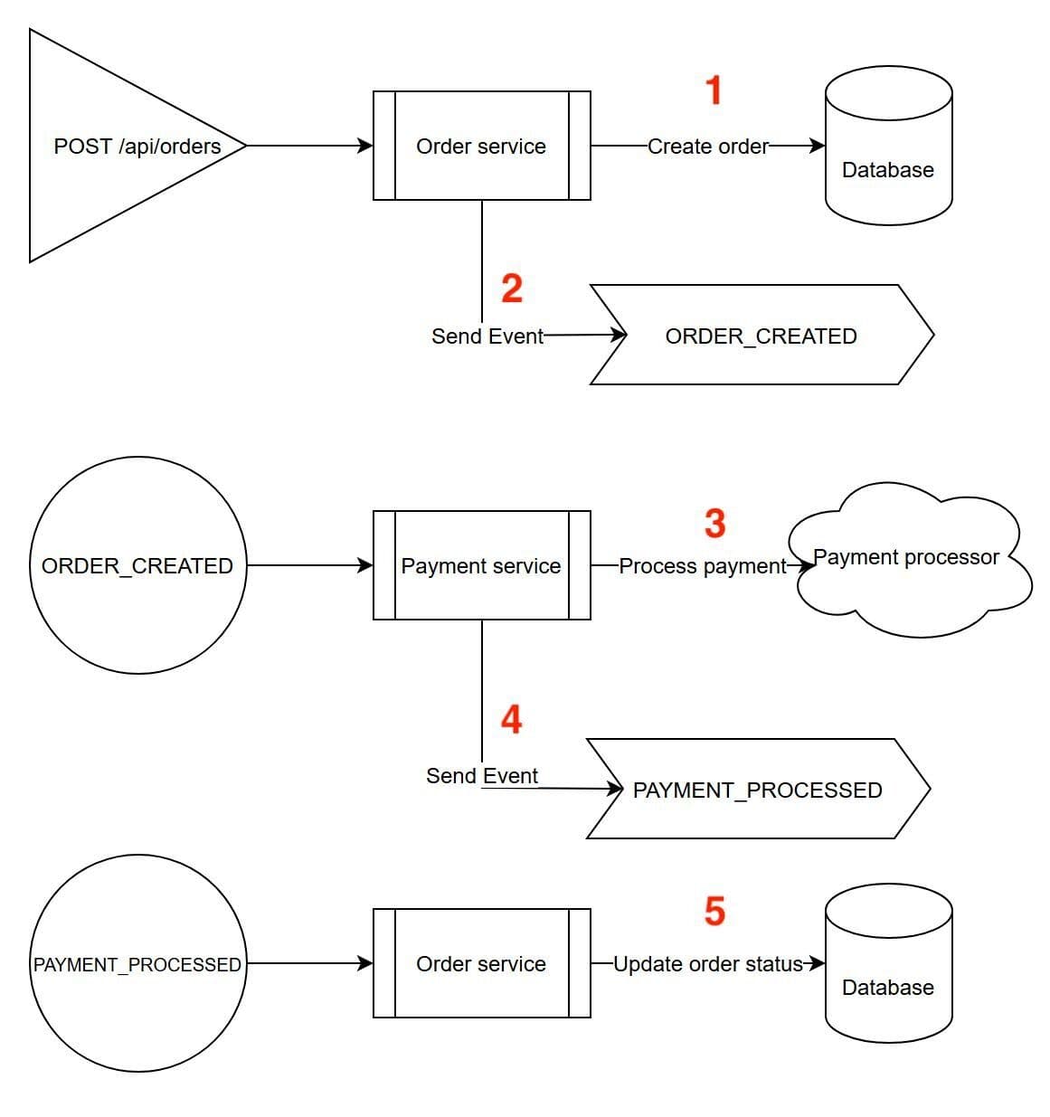
This diagram illustrates how Redis Streams is used as the message broker between the
orders service and the payments service:
TIPRedis Streams is more cost-effective than using Kafka or other similar technologies. With sub-millisecond latency and a lightweight Streams log data structure, Redis is easier to deploy, develop, and operate.
#Using Redis for interservice communication in an event-driven architecture
The following event flow diagram illustrates how the orders service and payments service communicate through Redis with streams:

Let's outline the streams and events used below:
- The
orders serviceinserts order data into the database.
2. The
orders service also appends minimal data (orderId, orderAmount, and userId) to the ORDERS_STREAM to signal new order creation (i.e., it acts as PRODUCER of the ORDERS_STREAM).
3. The
payments service listens to the ORDERS_STREAM and processes payments for new orders, then inserts payment data into the database (i.e, it acts as the CONSUMER of the ORDERS_STREAM).4. The
payments service appends minimal data (orderId, paymentId, orderStatusCode, and userId) to the PAYMENTS_STREAM to signal a new payment (i.e., it acts as the PRODUCER of the PAYMENTS_STREAM).
5. The
orders service listens to the PAYMENTS_STREAM and updates the orderStatus and paymentId for orders in the database accordingly as the order payment is fulfilled (i.e., it acts as the CONSUMER of the PAYMENTS_STREAM).#E-commerce application frontend using Next.js and Tailwind
The e-commerce microservices application consists of a frontend, built using Next.js with TailwindCSS. The application backend uses Node.js. The data is stored in Redis and MongoDB. Below you will find screenshots of the frontend of the e-commerce app:
Dashboard: Shows the list of products with search functionality

Shopping Cart: Add products to the cart, then check out using the "Buy Now" button
Order history: Once an order is placed, the Orders link in the top navigation bar shows the order status and history
GITHUB CODEBelow is a command to the clone the source code for the application used in this tutorialgit clone --branch v1.0.0 https://github.com/redis-developer/redis-microservices-ecommerce-solutions
#Building an interservice communication application with Redis
We use Redis to broker the events sent between the orders service and the payments service.
#Producer 1 (orders service)
Let's look at some of the code in the orders service to understand how it works:
- Orders are created.
- After order creation, the
orders serviceappends minimal data to theORDERS_STREAMto signal new order creation.
#Consumer 1 (payments service)
3. The
payments service listens to the ORDERS_STREAMTIPThere are a few important things to note here:
- Make sure the stream group doesn't exist prior to creating it.
- Use
isolated: true, in order to use the blocking version ofXREADGROUPin isolated execution mode.- Acknowledge individual messages after you process them to remove the messages from the pending orders queue and to avoid processing them more than once.
#Producer 2 (payments service)
4. The payments service appends minimal data to PAYMENTS_STREAM to signal that a payment has been fulfilled.
#Consumer 2 (orders service)
5. The orders service listens to the PAYMENTS_STREAM and updates the order when payments are fulfilled.
TIPIt's a best practice to validate all incoming messages to make sure you can work with them.
For the purposes of our application, we make a call to update the order status in both Redis and primary database in the same service (For simplicity, we are not using any synchronization technique between databases rather focusing on how the data is stored and accessed in Redis). Another common pattern is to have your services write to one database, and then separately use a CDC mechanism to update the other database. For example, you could write directly to Redis, then use Triggers and Functions to handle synchronizing Redis and primary database in the background.
TIPIf you use Redis Cloud, you will find that Redis Streams is available on the same multi-tenant data platform you already use for caching. Redis Cloud also has high availability, message persistence, support for multiple clients, and resiliency with primary/secondary data replication… all built in.
#Ready to use Redis for streaming?
That's all there is to it! You now know how to use Redis for streaming as both a producer and a consumer. Hopefully, you can draw some inspiration from this tutorial and apply it to your own event streaming application. For more on this topic, check out the additional resources below:
#Additional resources
Redis Streams
- Explore streams in detail in the Redis University course on Redis Streams
- Check out our e-book on Understanding Streams in Redis and Kafka: A Visual Guide
Microservices with Redis
General
- Redis YouTube channel
- Clients like Node Redis and Redis om Node help you to use Redis in Node.js applications.
- RedisInsight : To view your Redis data or to play with raw Redis commands in the workbench
- Try Redis Cloud for free

